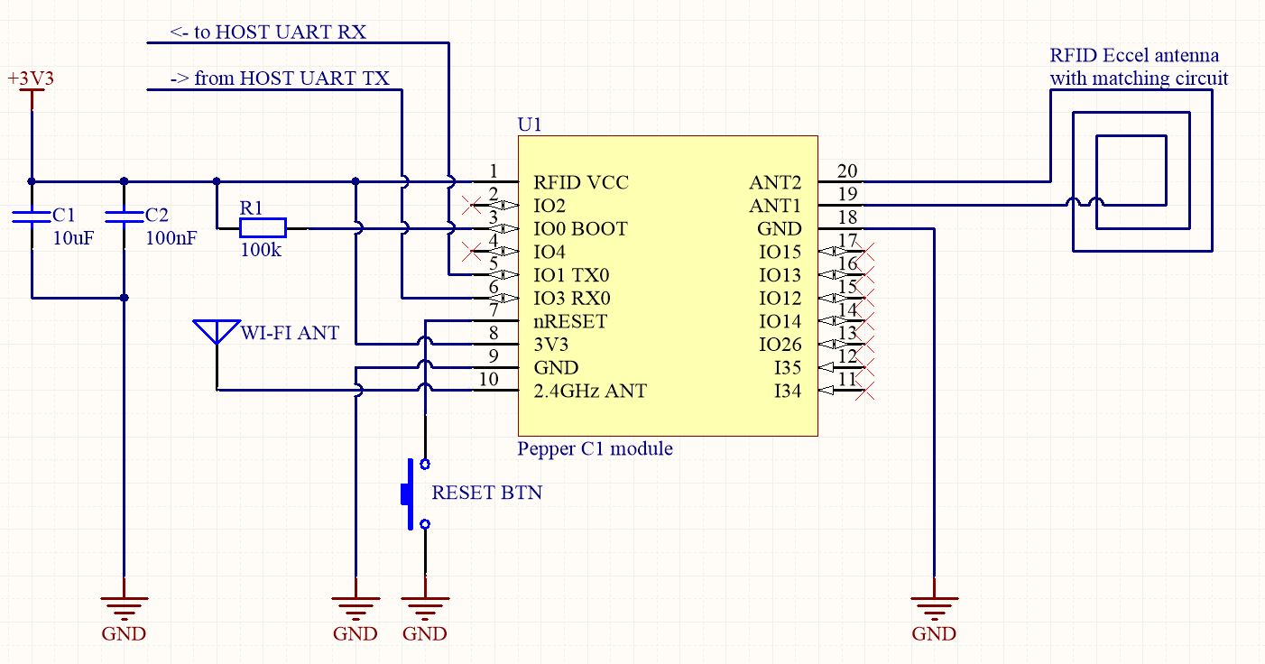
The Pepper C1 RFID module is one of the family of Eccel Technology Ltd (IB Technology) products with wireless connectivity capabilities. Wireless connectivity affords the customer free lifetime Over-the-Air updates, and of course the communication protocol can be used over TCP instead of traditional UART interface. Combining these features with standalone mode provides a ready to use device in many applications “straight out of the box.” In standalone mode, the module can also send a tag UID over selected IoT interface (MQTT, TCP connection, WebSockets or REST API), so can easily be integrated with IoT systems.
Since firmware version 1.5 changes to stand-alone mode now allows the user to configure the option to automatically transmit selected tag memory contents to the host via MQTT or WebSockets.
So, this is an ideal design choice if the user wishes to add RFID capability to their design quickly and without requiring extensive RFID and embedded software expertise and time. An advanced and powerful 32-bit microcontroller handles the RFID configuration setup and provides the user with a powerful yet simple command interface to facilitate fast and easy read/write access to the memory and features of the various transponders supported by this module.








